天气:
今天最高气温:
今天最低气温:
首页
基本概况
政策规定
部门动态
养生保健
关心下一代
党建专栏
服务导航
以文会友
部门简介
岗位职责
人员设置
公告信息
热点推荐
当前位置:
首页
>>
公告信息
>>
正文
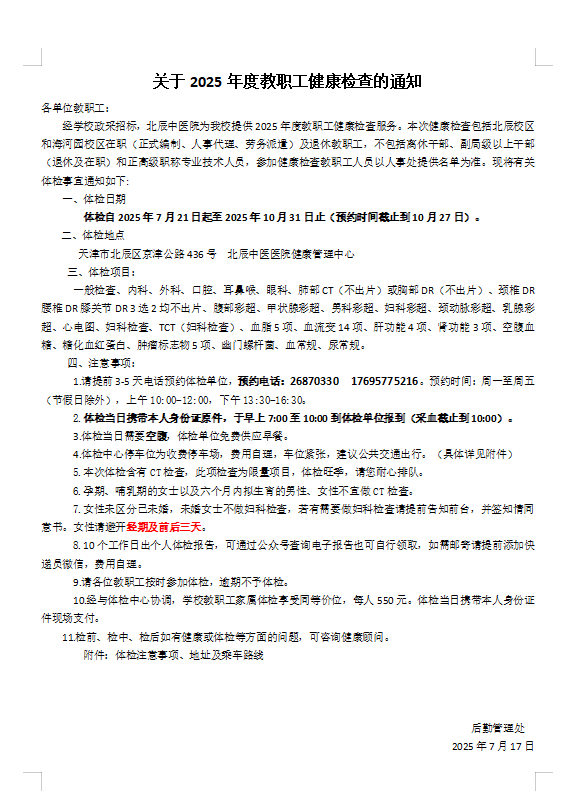
关于2025年度教职工健康检查的通知
2025-07-18 09:58
上一条:关于举办我校离退休教职工“迎元旦网上大联欢”短视频征集活动通知
下一条:关于2024年度退休教职工医疗费报销的通知
【
关闭窗口
】
分享:
主任信箱
联系我们